1企业简介
1.1应用企业介绍
甘肃烟草工业有限责任公司的前身是兰州卷烟厂,始建于1936年,1984年甘肃省烟草公司成立后,隶属甘肃省烟草公司领导。2004年11月,根据国家烟草专卖局实施省级烟草管理体制工商分开的总体部署,划归中国烟草实业发展中心管理。2007年,按照烟草行业体制机制改革的要求,实施公司制改造,9月,国家烟草专卖局(总公司)批准更名改制为甘肃烟草工业有限责任公司,公司下设分支机构甘肃烟草工业有限责任公司天水卷烟厂。企业占地面积1200余亩,其中公司本部占地410余亩,天水卷烟厂占地近800亩。现有职工1900余人,其中公司本部1200余人,天水卷烟厂近700人。企业总资产78亿元。2014年,企业卷烟产销量达到100万箱,实现销售收入136.6亿元,同比增长22%;实现税利111.3亿元,同比增长22.6%,纳税额位居全省第一位,是甘肃省经济社会发展的重要支撑。
“兰州”品牌是全国27个重点品牌之一,也是西北地区最大的卷烟品牌。2014年,“兰州”品牌销量达到79万箱,销售于全国32个省市区的273个二级市场,省外销量达到32.5万箱。在西北市场,“兰州”品牌占有绝对优势,已成为西北地区广大消费者最喜爱的卷烟品牌。目前“兰州”品牌有“绵香飘逸”和“绵香饱满”两大系列共计14个规格。其中,绵香飘逸系列以中高档卷烟为主,包括兰州(硬飞天)、兰州(硬丝绸之路)、兰州(软飞天)、兰州(硬经典)、兰州(硬吉祥)、兰州(手包16支吉祥)、兰州(软珍品)、兰州(硬珍品)、兰州(硬如意)等8个规格;绵香饱满系列主要为中低档卷烟。
甘肃烟草工业有限责任公司在国家烟草专卖局、中国烟草实业发展中心的正确领导和甘肃省烟草专卖局(公司)等商业系统的关心支持下,始终坚持行业“做精做强主业,保持平稳发展”基本方针,以加快发展为中心,不断深化体制机制改革,优化烟草资源配置,着力推进品牌发展,狠抓企业基础管理,大力夯实发展基础,企业经济效益不断提高,综合实力不断增强,市场竞争力进一步提升,对地方经济发展的贡献逐年增大。
面对烟草行业在更高水平、更高层次上的改革发展,甘肃烟草工业有限责任公司将紧紧围绕“卷烟上水平”的基本方针和战略任务,以快速发展为主题,进一步夯实发展基础、提高发展水平、增强发展实力,推动甘肃烟草工业持续快速发展。
1.2开发企业介绍
中国远洋海运集团有限公司由中国远洋运输(集团)总公司与中国海运(集团)总公司重组而成,总部设在上海,是中央直接管理的特大型国有企业。 中国远洋海运集团着力布局航运、物流、金融、装备制造、航运服务、社会化产业和基于商业模式创新的互联网+相关业务“6+1”产业集群,进一步促进航运要素的整合,全力打造全球领先的综合物流供应链服务商。
中远网络物流信息科技有限公司一直是中远集团下属的唯一IT旗舰公司,自1997年进入IT领域,负责整个中远集团的IT业务,承接集团以及国内外大中型企业有关供应链和物流系统信息管理平台解决方案的咨询、设计和研发项目。中远网络已经为烟草、交通运输、电信、铁路港口、汽车制造、零售、电子电器、农资等行业提供了大量优秀物流解决方案。公司自成立至今,通过自身的努力,规模和经营业务范围不断扩大,技术研发水平不断提高,在2009年公司被国家发改委评为全国信息化试点单位。
公司具备并保持如下资质:
具备工信部认证的二级系统集成商资质;
国家认定的高新技术企业和软件企业;
已经通过ISO9000认证;
国家发改委第一批全国信息化试点单位;
国家信息产业部认定的全国首批由行业信息化管理机构向信息化产业转型的40家试点单位之一;
国家信息产业部认定的行业信息技术应用推广服务机构示范企业;
国家发改委资助的中远集团物流新技术实验室(发改委2006年技术创新专项);
国家发改委批准的2006年信息产业化专项和技术创新专项的实施单位;
科技部2007年科技支撑项目“智能集装箱”承接单位之一;
欧盟FP-7研究框架(2008年)SMART-CM项目承接单位之一;
具备CMMI三级资格。
2存在问题及建设思路
2.1存在问题
甘肃烟草工业有限责任公司物流业务相关信息系统主要包括行业系统及公司系统两部分,其中行业系统主要包括一号工程、工商在途等系统,公司及相关职能部门系统包括财务管理系统、协同营销管理系统、原料ERP系统、辅料ERP系统、MES系统等。但由于这些系统都是在建设各物流管理环节时逐渐采购或独立开发的,一般没有能在事前从供应链管理的全过程出发统筹设计,因此必然存在以下一些问题:
1.业务流程缺乏梳理及统一规范
甘肃烟草物流中心建立不久,多个业务板块初步整合到一起,在原来物流管理由营销、采购等相关部门分别管理的情况下,未从物流的专业角度进行业务流程的梳理和规范化,而物流业务流程的明确是物流信息化的重要基础之一。因此,在物流综合管理平台的建设初期,必须对物流业务流程进行有效的梳理和规范。
2.信息孤岛现象依然存在、缺乏物流信息系统的集成
甘肃烟草多套物流系统在不同的时期、按照不同的需求、由不同的系统供应商、采用不同的技术进行建设,部分系统正在进行升级改造,各系统间也未进行有效的衔接。然而,系统的整合需要协调不同的部分不同的系统供应商进行良好的合作,对数据的规范和定义、交换标准、传输方式等都要进行详细的梳理。
3.缺乏对物流业务的综合管控手段
目前在企业层面,没有统一的物流综合管理平台,各物流信息系统之间也未构建统一的联系,大量物流信息分散在企业的不同部门,各部门的物流信息系统无直接的信息接口,对于散落在各处的物流信息无法及时获取,无法实现信息的可视化和一体化流程管理。
4.缺乏与供应链上下游企业交流的信息平台
企业与其供应链上游的原料、辅料等企业和供应链下游的商业公司、第三方物流企业未建立一体化的组织协调机制和对接的信息平台,不利于供应链协作与整体发展。
2.2建设思路
根据目前甘肃烟草物流信息化建设上存在的问题,中远网络认为有必要开发一个在对甘肃烟草各物流信息系统进行有效集成基础之上,运用先进的供应链管理理念和方法,实现对物流业务综合管控的一体化物流信息化平台。
甘肃烟草工业有限责任公司物流信息化建设应紧紧围绕供应物流、生产物流、销售物流以及逆向物流等全程供应链管理的思路,以原料、辅料、成品的仓储管理、运输管理、费用管理为重点,兼顾日常物流基础管理需要,紧紧抓住基础业务流程,建立甘肃烟草工业有限责任公司统一使用的物流信息系统,并实现与行业相关管理系统、公司管理系统等业务系统之间的有效对接,打通物流中心以及各职能部门间的限制,从物流全过程出发,对物流资源进行整合、完善、集成、提升,实现物流集中调度、统一作业、全程跟踪、统计分析和绩效评价的全面提升,建立一套既简单明了、又满足实际业务需要的、符合行业规范的物流综合管控平台,切实提高公司物流管理信息化水平。
3系统简介
3.1系统总体架构
物流综合管控平台总体架构设计遵循业界流行的开放和兼容的标准,满足甘肃公司整体信息体系架构建设要求。基于项目的建设目标、范围以及对公司的物流业务未来发展需要,搭建一套符合行业标准、先进、高效、灵活扩展的甘肃烟草统一物流综合管控平台框架,实现统一和集中的管理。确保系统整体框架既能满足公司物流业务和管理的需求,也能满足公司未来发展需要,根据实际组织结构和应用需求变化,可方便、灵活的在统一物流平台上不断扩展的信息化管理需求。
物流系统框架可在技术框架上分为:展现层、应用层、数据层、支撑层、访问层、外部公共接口等六大部分。
.png)
1.展现层
展现层为企业员工、客户、合作伙伴等不同用户提供了一个单一的访问甘肃烟草各种信息资源的入口,用户可以通过这个门户获得个性化的信息和服务。
2.应用层
应用层为用户层提供物流业务管理的应用功能,包括计划管理、调度管理、运输管理、仓储管理、决策分析、运费管理等。
3.数据层
能够对结构化数据和非结构化数据进行管理和存储。结构化数据包括:XML和DBMS;非结构化数据包括:TXT、HTML等文本文件,MP3、AVI、RM、WMV、MPG等音视频文件,DOC、PPT、XLS等Office系列文件,JPG、GIF、BMP、PNG、PSD等图形图像文件,ZIP、PDF、SWF等其他格式文件等。在数据接口上支持Web Service模块化组件,同时,数据服务应为其上层提供各种数据操作的应用编程接口API。
4.支撑层
支撑层是甘肃烟草物流综合管控平台的应用支撑平台,是指为甘肃烟草信息系统提供应用中间服务的各类应用中间件,包括身份认证服务、地理信息引擎、工作流引擎、企业服务总线、数据交换平台等。
5.访问层
实现用户通过各类终端设备来访问表现层以获取信息资源,终端访问设备是指浏览器、PC、POS、TPOS、手机、数字电视等各种终端设备。
6.外部公共接口
为信息资源的管理层、应用层和表现层提供大量的应用接口,包括:一号工程、以集成平台为代表的已有系统、国家局相关系统等。
3.2系统技术架构
本次软件开发采用基于J2EE架构的软件平台,完全符合J2EE规范。
Java 2 Platform Enterprise Edition(J2EE)是一个开放的、基于标准的开发和部署的平台,用于构建N层的、基于Web的、以服务端计算为核心的、模块化的企业应用。该平台为设计、开发、集成和部署企业应用提供基于组件的方法。J2EE拥有广泛的业界支持,技术成熟,已经成为企业应用开发的标准。该平台为创建、部署和管理企业级类应用以及代码的可移植性及重用提供了一个安全、可扩展的环境。J2EE平台提供了一个多层结构的分布式的应用程序模型,该模型具有重用组件的能力、基于扩展标记语言(XML)的数据交换、统一的安全模式和灵活的事务控制。不仅可以比以前更快地发表对市场的新的解决方案,而且独立于平台的基于组件的J2EE解决方案不再受任何提供商的产品和应用程序编程界面(APIS)的限制。提供商和买主都可以自己选择最合适于它们的商业应用和所需技术的产品和组件。
3.3系统功能架构
结合甘肃烟草整体物流业务流程及信息化需求,融合中远网络在多个烟草物流综合管控平台及其他大型物流综合性信息化项目的设计和实施经验,及物流平台的“统筹资源、统一调度、分层管理”的思想,对甘肃烟草工业有限责任公司物流综合管控平台总体功能蓝图设计如下:
.png)
1.基础资源层
基础管理包括资源管理、系统操作管理等内容,是物流综合管控平台运行需要维护的基础内容。
2.调度作业层
根据“统一调度、分层管理”的统一指导思想,物流平台设计过程中充分考虑甘肃烟草自有成品销售、成品生产、厂内移库、原料出口、辅料采购等业务的计划管理和调度需要,提炼出核心的调度作业层功能。
3.监控管理层
监控管理是在对业务的实际过程和信息进行监控的基础上,结合甘肃烟草工业公司自身的业务规律,对相关信息进行有效的监控管理,对关键计划、人员、库存、库容、费用、运输过程、仓库作业过程等内容进行监控预警,对物流运作绩效进行有效的评估。
3.4系统数据架构
为保证数据框架能高效的实现物流综合管控平台的功能,本次数据架构规划的内容如下图所示:
.png)
数据架构主要是基于物流行业和软件行业的数据标准、数据质量、数据功能以及数据安全标准为基础,物理结构按应用数据库存储、备份库存储两个部分进行划分,具体内容包括:
1.应用数据库存储
应用数据库存储是本系统的数据存储核心,用于为业务系统功能提供数据来源。为有效保证系统的访问效率及访问质量,对应用数据库的设计采用数据来源层、业务主题层和功能服务层的三层结构设计。
数据来源层
数据由于来源不同,其数据采集的周期、事务控制、访问频度差异较大,因此,首先在数据获取的时候,根据数据的来源进行类型划分,以优化数据存储。
业务主题层
数据在按照数据来源进行细分后,根据本系统业务环节可以进一步细分为运输数据、仓储数据、调度数据、设备数据、商务数据、客户服务数据、成本数据、基础数据、系统管理数据等业务主题,用主题区分数据存储的结构,为业务功能实现进行数据细分。
业务功能层
在实现按业务主题进行数据存储划分后,本系统根据业务的具体展现功能,对物流在各主题范围内的数据进行抽取,根据数据的要求进行清洗加工,最后通过具体业务功能进行数据应用,同时要对应用的数据进行审计。此外,系统可以对外部大数据进行分析和获取。
2.备份库存储
本系统为保证在数据层面的安全,根据应用数据库的数据信息,对数据按照生命周期可以分为生产数据、历史数据,将采用数据同步技术把数据按历史数据及实时生产数据进行归档存储,以保证应用数据库的安全。
3.5系统集成方案
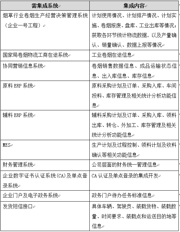
根据需求,甘肃烟草此次进行的物流系统的建设需要接入的系统有烟草行业卷烟生产经营决策管理系统(一号工程)、国家局工商在途系统、协同营销信息系统、企业数字证书认证系统(CA)、单点登录系统等。在实施过程中,即要对现有信息系统做无缝的对接,同时对未来业务发展需要预留必要的信息系统接口。
.png)
4效益分析
自2012年起,中远网络物流信息科技有限公司的综合物流管控平台已成功中标一些大型制造企业的物流信息化项目,并已经在甘肃烟草工业有限责任公司成功地完成了部分实施,取得了显著的经济效益、管理效益和社会效益。
4.1经济效益
1.资金占用率降低
甘肃烟草通过物流综合管控平台的应用,实现了公司整体层面物流信息的有效整合,并采用了先进的物流调度管理手段,实现了成品烟、原料、辅料平均库存的明显下降,车辆配载率明显提高,大幅度的降低了资金占用率,带来了明显的经济效益。
2.产品销量提升
平台通过与原料ERP系统、辅料ERP系统、协同营销系统等的有效对接,实现了真实的市场信息的采集、分析和处理,为准确、及时、有效的物流服务提供了保障。甘肃烟草能够根据市场的需求快速、及时的做出物流响应,在第一时间贯彻执行,并实时监控每一步物流操作和运行,提高了客户服务满意度和产品忠诚度,增强了企业产品的市场竞争能力,提升了甘肃烟草的整体销量。
3.物流成本降低
通过项目的成功实施,提升了甘肃烟草的整体物流运行效率,提高了各物流环节之间的衔接速度和有效性。同时通过对公司整体物流信息的有效把控,实现了整体物流资源的有效配置,进一步降低了甘肃烟草的整体物流费用。
4.2管理效益
1.实现供应链的全程可视化
甘肃烟草物流综合管控平台的有效实施,可以使甘肃烟草的管理层实时、快速、准确地了解公司的整体物流运行情况,及时地发现物流运行中存在的问题,并根据平台提供的关键监控和预警信息做出正确的物流管理决策。
同时,本平台成功实现了烟草工业公司层面物流信息的有效集成,实现了物流的综合管控和业务的综合调度,实现了甘肃烟草物流管理的供应链全程化和可视化。
2.实现精细化管理
精细化管理一直是物流管理的目标,但在实施物流综合管控平台之前,甘肃烟草仓库业务流程的管控和库存的精细化管理(包括详细的库位管理、批次管理、作业人员管理等)水平还不高。平台建立后,通过条码、RFID的数据采集手段,通过严谨的作业流程管控,使得仓库管理精细化、大大提高库存管理的准确性,并且安全管理仓库,防止偷盗、恶意破坏等违法行为,使成品烟、原料、辅料的仓储管理上水平。
4.3社会效益
甘肃烟草工业有限责任公司响应烟草国家局的号召,建立了覆盖成品、原料、辅料的统一物流综合管控平台。平台实现了与公司内部系统及国家局行业系统的对接,并达到了物流资源统一调度、物流费用统一核算、作业流程重新梳理、人员重新分配、物流过程全程监控等一系列成效。
该方案还取得了其他烟草工业公司的一致认可,为其他工业公司的物流信息系统建设、乃至其他行业的物流信息化建设提供宝贵的经验。
5经验与体会
中远网络根据甘肃烟草公司的物流现状,搭建了甘肃烟草工业有限责任公司统一的物流综合管控平台框架,基于原料、辅料、成品的物流业务及管理需求,建立以基础层、调度作业层、监控管理层为基础的三层架构,实现甘肃烟草工业有限责任公司统一使用的物流信息平台。
5.1应用企业经验与体会
甘肃烟草对中远网络的物流综合管控平台表示了高度的评价,并在实施过程中给予了大力支持和配合,最终实现了系统的顺利实施。
系统建成后,物流中心的物流综合管控平台实现了与公司内部其他系统及国家一号工程等的对接,不仅提高了工作效率、降低了劳动强度、减少了物流费用,而且加强了物流作业过程中的全程监控,达到了物流全程的可视化、自动化与智能化。
甘肃烟草深刻认识到信息化的重要性。随着企业物流规模的扩大、物流业务复杂性的加深、物流运行成本的提高,建立一个统一的物流平台必不可少。中远网络物流信息科技有限公司物流综合管控平台的建立,解决了甘肃烟草物流过程中各系统对接困难、供应链上下游企业缺乏交流、业务流程缺乏梳理等难题,从而实现公司物流运作费用的有效降低和物流运行效率的科学提升。
5.2开发企业经验与体会
通过本项目的开发和实施,中远网络深刻认识到,虽然在技术领域和实际应用中已经比较成熟,也有很多实践经验,但是在项目实施和应用的过程中,还会面临很多挑战。
例如,项目实施过程中,中远网络通过梳理优化甘肃烟草现有的物流运输作业流程建立甘肃烟草工业公司统一调度、协同作业的操作平台,基于GPS在途信息,完成对整个物流运输过程全程的监控,并对承运商制订了评价考核制度。然而,甘肃烟草的承运商均属于第三方物流公司,不方便管理,实施和培训过程中会出现一些意想不到的问题。中远网络克服了一系列困难,在保证了承运商利益最大化及提高工作效率的情况下,得到了甘肃烟草及物流公司的一致支持,最终保证了项目的顺利实施。
另外,中远网络在仓库调研过程中发现,由于原有辅料ERP系统无法实现实物帐与账面数据的统一,最终导致实物库存靠手工统计,账面靠ERP系统提供数据,最终再由库管对两种数据进行比对和调整。而辅料品类多达1000多种,辅料库人手少任务重,工作强度远远高于以往纯手工操作的状态,导致保管员任何对新系统的建立均缺乏信心,而更倾向于原始操作。最终,在甘肃烟草物流中心管理人员的积极配合以及中远网络的技术指引下,中远网络承诺,物流综合管控平台建成后将完成与车间及采购中心等系统的对接,并将实现实物帐与账面的统一,大大降低劳动强度,从而打消了仓库保管员的疑虑,推动了系统的建设。
最新案例
