1 公司简介
1.1应用企业、开发企业
江苏零浩网络科技有限公司位于南京市烽火科技大厦19层,由美国太平洋工业设备有限公司、南京东拓物流设备有限公司、安徽东拓物流工业设备有限公司董事长蒋明辉先生投资建设而成。集团拥有员工近3000人,各领域专业技术人员300多人。
江苏零浩网络科技有限公司主要从事移动互联网领域软件设计开发、信息技术开发和服务、物联信息服务平台建设和服务等业务,为此建设了具备顶级专业水平的技术团队、管理团队和营销团队。立志打造中国最大的物联信息服务平台!
董事长蒋明辉先生曾在设备制造及物流领域经营多年,对中国制造业面临的困境、对于物流环节阻碍中国制造业发展的现状十分关注。在发达国家指责中国物流业落后的背景下,经过五年的分析和探索,江苏零浩网络科技有限公司与中国人保、浙商集团、交通银行携手,成功打造了 “智通三千物联信息服务平台”项目,由微软终身荣誉总裁、中国资本运作第一人、“打工皇帝”唐骏先生担任项目总顾问。
“智通三千物联信息服务平台”运用“互联网+物流”的理念、O2O的商业模式,采取线上打造综合交易平台、线下提供3000个县区网点服务的方式,彻底颠覆传统物流经营模式,去除物流中介环节,从根本上降低物流成本,为社会、企业、货运车辆创造财富,为国家节约大量土地和石油资源。平台集在线车源货源信息发布、在线交易、在线支付、在线分配、在线保险和在线跟踪于一体,致力于打造中国第一个全国性、综合性网上物流交易平台,开创物流行业一个全新的时代!
同时,我们致力于将智通三千物联信息服务平台打造成一个开放的生态化发展的平台,利用平台整合的资源,对接跨行业平台资源、开放端口,实现多渠道、生态化盈利和发展。
公司以“运用互联网科技,降低采购、运输成本,提升中国制造国际竞争力”为使命!全体零浩人本着一切以合伙人利益为中心、以“超越用户的需求是我们的永恒追求”为核心价值观、以“适者生存只争第一”为经营理念、以“坚定信念、开拓创新、百折不挠、众木成林”为企业精神,把握住时代的脉搏奋勇前进、迎接移动互联网辉煌大时代!
2存在问题及建设思路
2.1存在问题(项目建设背景)
随着国民经济的飞速发展,现代物流业在国民经济中的地位日益突出,国家相继出台了各项物流产业扶持政策把物流业定位于支撑国民经济发展的基础性、战略性产业。
根据国家统计局、中国物流与采购联合会、中国物流中心的统计,2015年中国社会物流总费用超过10万亿元,年运输费用超过6万亿,虽然随着行业的发展,增速有所放缓,但每年仍以一定的比例增长。与此同时,庞大的社会物流费用也反映了当下物流成本居高不下的现状:目前中国社会物流总费用占GDP总量的16.8%,而西方发达国家仅6%,远远高于他们。其根本原因一方面是车源、货源信息不对称、不匹配,货运车辆空载率高达40%;另一方面物流中介环节的存在赚取了利润推高了成本。这些因素制约物流行业的健康发展,也影响了物流业在国民经济中发挥重要的作用。
其次,由于物流行业中货运业务一直缺乏规范和有效监管,自营、挂靠、转包、租赁等各种现象并存,行业税务管理也是困难重重:业务真实性难以核实、虚开风险存在、纳税主体难以界定、税收税源流失严重。
而物流行业存在已久的企业产品运输安全缺乏保障、运输费用拖欠结算困难、货物配送缺乏跟踪性等等痛点和难点也同样阻碍着物流行业的健康发展,从国民经济健康发展的角度来说,物流行业、货运业务亟待改革和创新,服务能力亟待提升。
2014年作为互联网元年,各行各业充分运用互联网科技、互联网思维,积极推动了中国经济的进一步增长。2015年,以云计算、大数据和移动互联网为代表的新一代信息技术不仅在深刻改变信息技术本身的结构,提供全新的技术能力(技术的互联网化),与此同时,也在深刻改变各行各业的业务形态和运营模式(业务的互联网化),“互联网+”的模式将大力推进国民经济迈向中高端水平,成为当前中国经济发展的“新常态”,也预示着一个全新的“互联网+”时代的到。而“互联网+高效智能物流”也成为中国物流行业发展的必然趋势。
事实上,国家一直以来高度重视物流行业的健康发展:
李克强总理在2015年的政府工作报告中多次明确提出打造高效、智能物流,助推中国经济快速增长;
2015年7月5日国务院下发《关于积极推进“互联网+”行动的指导意见》;
2015年9月29日,国务院办公厅发布《关于推进线上线下互动加快商贸流通创新发展转型升级的意见》;
进入2016年,打造高效、智能物流更是成为中国的六大重点工作之一。国家陆续出台了一系列政策和措施:
全国两会政府工作报告中多次提到“物流”,为未来物流行业指引了新的风向;
3月3日,国家发改委、商务部、工信部等十部门联合发布《关于加强物流短板建设促进有效投资和居民消费的若干意见》。
3月23日,商务部印发《2016年电子商务和信息化工作要点》,要求深入实施“互联网+流通”行动,推动智慧物流体系建设。
4月22日,国务院办公厅发布《关于实施“互联网+流通”行动计划的意见》,进一步明确加快流通转型升级、积极推进流通创新发展、加强智慧物流建设推进。
“互联网+高效智能物流”成为中国物流行业发展的必然趋势。
2.2建设思路
正是在中国经济发展走势、国家政策支持趋势、物流产业发展态势以及移动互联网技术广泛应用和“互联网+”时代的到来等整体环境下,江苏零浩网络科技有限公司打造了中国第一个集在线物流信息共享、在线交易、在线支付、在线保险、在线分配、在线跟踪等于一体的综合性网上物流交易系统-----“智通三千物联信息服务平台”。彻底颠覆传统物流模式,化解行业发展的难点和痛点,从根本上解除制约物流行业健康发展的瓶颈。
2.3智通三千的商业模式
项目以“互联网+”的理念、采取O2O的商业模式,以线上平台、线下服务的方式,颠覆物流行业传统经营方式,帮助企业和车辆线上面对面直接交易,去除物流中间环节节省中介费用,提升配货、走货效率降低仓储、管理成本,从而从根本上降低物流费用,提高车辆配货效率司机提高收益;以创新的经营理念、独特的盈利模式开创物流行业新时代,提升中国制造的国际竞争力,从而实现有利于社会、企业、车辆的综合目的。
3.效益分析
3.1经济效益
首先,我们打造了一个免费向企业、货运车辆开放的线上交易系统,实现货源、车源信息线上资源整合、自由匹配,帮助企业与车辆通过PC终端和手机APP终端绕开物流中介免费直接交易,从根本上降低物流成本;
1、降低社会物流总费用。提升中国制造国际竞争力;减少国家在物流基础设施上的投入,为国家节约土地资源和资金;减少石油消耗帮助改善环境。经过测算和分析,智通三千物联信息服务平台投入正常运营后,每年将为国家节约近500亿物流成本,为国家节约近20万亩土地,减少石油消耗近百亿。
3.2管理效益
平台的建成,大大提高企业配货、走货效率。
平台的应用,实现了企业原材料、产成品的适时进出,降低物流仓储成本、物流管理成本,缩短了流通时间。在线跟踪系统帮助企业掌握货物运输在途情况,提升到货准时性和及时性。仅此一项又将为国家节数百亿元的仓储和管理费用。
3.3社会效益
大幅降低车辆支付给物流公司的信息服务费支出(由10%降到2%左右);同时手机APP功能将节约司机在途时间、提升配货效率,减少因找货空驶造成的燃油费、过路过桥费、停车费、住宿餐饮费等;海量货源帮助货运车辆提高收入;平台采取的第三方支付方式确保了运输费用的及时支付减少费用纠纷;线下网点还将在司机遇到困难时给予积极的支持和帮助。
健康良好的货运环境也可以帮助规范货运市场,同时减少违反道路运输管理的行为(很多时候超载超限也是因为高成本低利润而迫不得已),
可以保证货运业务的真实性、完整增值税抵扣链条、防范税票虚开风险。未来,平台可以开放数据端口,对接税务系统,为行业监管、税务征收提供数据和参考依据,将进一步助推我国物流产业健康发展。
4系统简介
4.1系统总体架构
智通三千物联信息服务平台总体架构设计遵循业界流行的开放和兼容的标准,满足公司整体信息体系架构建设要求。基于项目的建设目标、范围以及对公司的物流业务未来发展需要,搭建一套符合行业标准、先进、高效、灵活扩展的物联信息服务平台框架,实现统一和集中的管理。确保系统整体框架既能满足公司创新的互联网新型物流业务和管理的需求,也能满足公司未来发展需要,根据实际组织结构和应用需求变化,可方便、灵活的在统一物流平台上不断扩展的信息化管理需求。
智通三千物联信息服务平台框架可在技术框架上分为:开放平台服务、统一授权管理服务、统一接口服务、核心服务、数据统一访问存储服务、营销服务、外部第三方服务等七大部分。
.png)
1.开放平台服务
开放平台为第三方开发者提供统一API接口服务和SDK集成嵌入服务,方便开发者将物联信息服务平台的功能集成到自己的应用中;
2.统一授权管理服务
统一授权管理为开放平台、运营管理服务、积分服务系统、营销系统、核心服务等系统提供统一授权管理、鉴权控制服务。
3.统一接口服务
统一接口服务是本系统与外部实现交互的重要入口,主要实现了不同协议之间的转换、异类接口适配、请求接入控制、日志服务等功能。
4.核心服务
核心服务层是本物联信息平台的业务支撑系统,也是指为本信息系统提供应用中间服务的各类应用中间件服务的集合,包括核心业务服务、钱包服务、配对服务、消息中间件服务、分布式任务服务、统一日志服务等。
5.统一数据访问存储服务
本系统涉及各类应用业务数据存储,为了提供高效、安全的存储,系统使用NOSQL存储、分布式缓存、 传统关系型数据库等相结合的方式,并提供统一的数据路由访问接口由对应业务系统来按需调用。
6.营销系统
营销系统是在平台物流业务服务的基础上为用户衍生出的各类特色服务,如充值加油服务、积分消费服务、微信营销活动等等。
7.第三方服务
为平台的核心业务、应用系统和营销系统提供大量的应用接口,包括:短信服务、语音服务、充值消费服务、外部商城系统等。
4.2系统技术架构
前端app支持ios、android等操作系统的手机,后台开发采用基于J2EE开发框架,redis缓存设计,以及dubbo分布式调用部署架构,完全符合当前互联网平台系统设计规范。
Java 2 Platform Enterprise Edition(J2EE)是一个开放的、基于标准的开发和部署的平台,用于构建N层的、基于Web的、以分布式计算为核心的、模块化的O2O互联网平台。采用MAVEN管理整个项目,该平台为设计、开发、持续集成和自动化部署应用提供基于组件的方法。J2EE拥有广泛的业界支持,技术成熟,已经成为企业应用开发的标准。其中SpringMVC框架成为业界开发大型互联网平台标准框架,为代码的可移植性及重用提供了一个安全、可扩展的环境。Nginx+dubbo+zookeeper提供了一个多层结构的分布式的集群模型,该模型具有重用组件的能力、基于dubbo协议的数据交换、统一的安全模式和灵活的事务控制。不仅可以比以前更快地支持系统间的通讯调用,而且不再受任何提供商的产品和应用程序编程界面(APIS)的限制。Redis的缓存应用极大的减少了前后台交互响应时间,使得用户体验更加友好。
4.3系统功能架构
智通三千以颠覆传统物流经营为目标,打造新一代物流信息O2O平台推出的智通三千物联信息服务平台,为广大企业及承运商提供一款便捷的交易工具与信息交流平台,在此背景下的总体功能蓝图设计如下:
.png)
4.4系统数据架构
为保证数据框架能高效的实现智通三千物流信息平台的功能,本次数据架构规划的内容如下图所示:
数据架构主要是基于物流行业和软件行业的数据标准、数据质量、数据功能以及数据安全标准为基础,物理结构按内存数据库,应用数据库存储、备份库存储两个部分进行划分,具体内容包括:
1.应用数据库存储
应用数据库存储是本系统的数据存储核心,用于为业务系统功能提供数据来源。为有效保证系统的访问效率及访问质量,对应用数据库的设计采用数据来源层、业务主题层和功能服务层的三层结构设计。
数据来源层
数据由于来源不同,其数据采集的周期、事务控制、访问频度差异较大,因此,首先在数据获取的时候,根据数据的来源进行类型划分,以优化数据存储。
业务主题层
数据在按照数据来源进行细分后,根据本系统业务环节可以进一步细分为运输数据、客户服务数据、财务数据、基础数据、系统管理数据等业务主题,用主题区分数据存储的结构,为业务功能实现进行数据细分。
业务功能层
在实现按业务主题进行数据存储划分后,本系统根据业务的具体展现功能,对物流在各主题范围内的数据进行抽取及缓存,根据数据的要求进行清洗加工,最后通过具体业务功能进行数据应用,同时要对应用的数据进行审计。此外,系统可以对用户行为大数据进行分析和获取。
2.备份库存储
本系统为保证在数据层面的安全,根据应用数据库的数据信息,对数据按照生命周期可以分为生产数据、历史数据,将采用数据同步技术把数据按历史数据及实时生产数据进行归档存储,以保证应用数据库的安全。
4.5系统集成方案
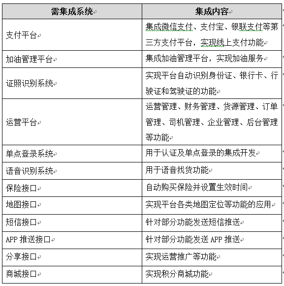
智通三千物联信息服务系统的建设需要接入的系统和接口有各支付平台(微信支付、支付宝、银联支付等)、加油管理平台、证照识别系统、运营平台、单点登录系统、语音识别系统、保险接口等。
.png)
5经验与体会
5.1应用企业
截止到目前为止,包括苏州酬诚物联信息技术有限公司、无锡酬诚物联信息技术有限公司、常州智奔物联网信息技术服务有限公司、苏州利鹏网络科技有限公司、徐州慧捷物联网信息技术服务有限公司、聚浩网络科技有限公司、智达物联服务有限公司、郑州恒利通物联信息有限公司、淄博智通三千物流信息服务有限公司、北京聚顺物联信息服务有限公司、重庆送财到网络科技有限公司、重庆好力宝网络科技有限公司、重庆米萌科技有限公司、广西启能贸易有限公司、玉林智通物联信息服务有限公司、广西启能贸易有限公司、贵阳智通物联网科技有限公司、兴仁丁甲物联信息服务有限公司、达州市圣奇缘物联网科技有限公司、成都汇通聚业网络科技有限公司、安徽智通三千科技有限公司、宣城市智通物联网有限公司、池州华强物联信息服务有限公司、黄山易佰网络科技有限公司、 芜湖市智通物联网有限公司、芜湖联亚信息科技有限公司、上海屿林物联网信息科技有限公司等全国各市级公司以及县区级服务站等近700个区域企业进行了智通三千平台的应用和推广,目前实现平台总用户数超过15万,预计到16年底将突破150万用户。
应用中,根据用户需求平台系统从最早的V1.0.1版本经过V1.1.4、V1.1.5、V1.1.6、V1.2.1、V1.2.2、V1.2.5等改版系统功能进一步健全和完善。目前,最新的V2.0.0版也即将上线。
5.2应用经验与体会
所有应用企业一致反应,平台在该区域的应用,为企业和司机搭建了最直接的物流桥梁,实现了平台的设计功能。平台具备移动APP终端和PC端,页面简介明快,设计合理,操作便利。平台应用系统真正实现了降低企业物流成本、降低物流环节仓储和管理成本、缩短流通时间、提升车辆收益、降低国家社会物流总成本、减少土地占用和石油消耗。实现了应用企业、平台用户以及国家层面的共赢,并惠及到每一个消费者。
结束语
智通三千项目建设、平台的推广和发展完全符合国家十三五规划要求。通过运用移动互联网技术、通过自主研发的系统应用平台实现互联网+物流,改变了传统物流经营模式,同时也帮助中国制造业在物流方面插上互联网的翅膀。智通三千平台的建设改变了长期以来货运司机为物流公司打工的局面,未来将实现数千万司机的自主创业,同时,智通三千的全国性网络建设提供了数千个就业岗位,充分体现了大众创业、万众创新的局面和精神。
智通三千以“互联网+思维”创新物流产业,符合国家建设一流的产业科技创新载体精神以及打造具有全球影响力的产业科技创新中心的目标,在中国经济腾飞中不断努力。
我们将致力于将智通三千物联信息服务平台打造成一个生态型发展平台。相信,智通三千物联信息服务平台的广泛应用必将在降低中国物流成本提升中国制造国际竞争力上乃至在中国经济建设中都将发挥出更加积极的作用。
最新案例
