一、企业简况
山东鼎软天下信息技术有限公司成立于2015年,是一家集物流管理咨询、物流软件开发与实施、系统运维服务等为一体的专业IT服务提供商,致力于为物流与供应链企业提供最专业的一体化信息系统解决方案,让更多的物流人简单、快乐工作。根据物流公司信息化的诉求,公司主营产品围绕TMS运输管理系统、WMS仓储管理系统、DMS配送管理系统、VMS车辆运行监控系统、EMS企业管理系统等展开,并可延伸至手机端APP、微信公众号、微信小程序开发等主流技术,帮助物流企业规范内部管理、提高作业时效。
公司以在物流和软件行业从业十余年的高级管理者为核心人员构建咨询和软件开发项目团队,打造物流管理、物流信息化咨询服务能力,具备成熟的仓储管理系统、运输管理系统、配送管理系统及车辆管理等供应链管理系统开发能力,以及配套的系统运营维护服务能力。现可提供物流行业内成熟的仓储、运输信息化解决方案。
公司为双软认证企业,拥有15个软件著作权、多项物流信息化奖项、现代物流协会理事会员单位、中国物流与采购信息话优秀案例,并与济南大学、山东师范大学等知名高校建立校企合作关系,共同研究、探索物流信息化的新技术、新方向。
二、应用背景分析
(一)信息化背景
随着物流信息化应用范围不断扩大,应用水平不断提高,物流信息资源开发利用能力逐步增强,初步显现的经济效益和社会效益为进一步加快发展奠定了较好基础。主要表现为:工业物流信息化不断深化,供应链管理和协同水平逐步提升,智能化发展趋势日益明显;企业物流和物流企业的信息化应用蓬勃发展,物流信息化和电子商务集成发展成为新趋势;物流信息平台建设和运营模式不断创新,信息流对业务资源的调配能力不断提升;物流相关信息服务业和信息技术不断创新发展,应用范围不断扩大,应用效果初步显现。 未来,随着物流国际化、物流高级化的发展以及现代高新技术的迅速发展,物流系统各个环节的作业将会出现机械化、自动化、智能化为主的发展趋势,物流信息平台,尤其是第三方物流公共信息平台将成为物流行业发展的中枢神经。
(二)项目背景
随着物流供应链管理的不断发展,各种物流信息的复杂化,各企业迫切要求物流信息化,而计算机网络技术的盛行又给物流信息化提供了技术上的支持。近年来,我国公路运输不断涌现出资源浪费现象,车找不到货,货找不到车的情况在运输市场普遍存在,为了降低物流成本,减少不必要的社会资源浪费,许多企业在互联网的大时代背景下开始探索新的路径,思索如何整合社会运力资源,加快货物流通,由此可见,促进我国公路货运物流的信息流通,实现高效率的车辆和货物配载,降低车辆空载率,对于促进环境友好型社会具有重要的社会意义。为了解决物流行业面临的上述问题,众多方便车主和货主、缩小信息不对称的货运平台应运而生,它能够有效缓解车货信息不对称的现象,减少车辆空载,降低社会成本,提升经济效率,成为物流行业的新态势。
三、货运企业存在的痛点
(1)服务与诚信问题。货运平台运营商为拉拢用户,采用地推方式进行扩张,并对地推人员加以奖金激励,这就易造成地推人员只在乎数量而忽视注册用户质量,使得没有任何资质审核的用户进入平台。同时为了留住客户,平台上任何用户都可以发布货源信息,然而运营商对货运信息的真实性没有任何审核,平台虚假信息的泛滥,严重影响用户的留存。
(2)平台缺乏可靠的支付方式,用户流失大。平台信誉不好主要体现在用户对平台的不信任,大部分的车主和货主因为支付方式不可靠,而对该平台失去信心,货主担心车主卷货逃走,车主害怕送货后不能马上拿到运输费,支付方式长期得不到解决将会严重影响用户对平台的体验,造成用户流失。保障交易的安全支付在一定程度上也是服务意识的展现,这是提高用户黏度的有效措施。
(3)行业标准化低,市场推广难。结款方式、服务流程、运输价格、支付方式的不统一,加之装车卸车等环节的不规范化,使得货运平台的交易不能像一般的运输一样提供运单凭证,各平台的作用仍旧停留在提供信息上。
(4)信息系统不完善。一方面,受专业物流人才的缺乏及资金不足等问题困扰,目前仍有较多的货运平台信息化水平低下,资金的短缺在很大程度上影响平台实现对货物的全程追踪及查询服务功能。另一方面,大部分的车货匹配平台缺乏智能化的供需匹配体系,这在一定程度上需要花费较多的时间和人力进行权衡决策。信息化和智能化程度低下严重制约货运平台的进一步发展。
四、货运平台的设计方案
(一)设计目标
1.需要解决的问题
下单渠道单一
存在支付风险
价格不透明
配送调度不合理
2.解决措施
货运平台,简单说是在互联网+的背景下,充分利用在线平台实现货运环节的去中介化,通过互联网技术提高信息检索能力和匹配效率,减少因信息不对称问题造成的种种问题,达到去中介化的目的,提高车辆满载率。
(1)下单渠道多样化。客户可通过公司官网、手机APP、微信公众号等下达订单,也可通过线上或者线下电话的方式联系平台客服,客服人员可协助客户下单。
(2)运费查询更便捷。客户可通过输入重量、起始地、终到地等关键信息自主查询参考运费,免去复杂繁琐的电话沟通环节,方便快捷,提高用户体验。
(3)路径优化更智能。平台将GIS应用于物流配送路径优化环节,对车辆实时全程监控,为企业提供最为科学的配送线路,帮助司机降低运输成本,提高配送效率。
(4)货物在途更透明。在货运平台上交接的货物,货源方可以依托GPS/北斗系统随时跟踪货物运输情况,掌握货物在途信息。车源方可随时登录定位平台,掌控车辆运行及位置信息。
(5)线上支付有保证。基于互联网+物流背景下的货运平台可支持使用网银、支付宝、微信以及银行的担保支付交易平台来支付信息费、运费和代收货款,方便客户线上支付,降低平台发货方和司机的支付风险。
(6)交易评价互动性。货运平台在交易界面设置车货双方信用评价功能,通过针对性地构建其评价指标体系,实现司机服务的透明化和公开化,以个人信用和评价信息作为考量因素,筛选出信誉度好的个体,从而为其它货主提供交易参考。
(二)设计思路
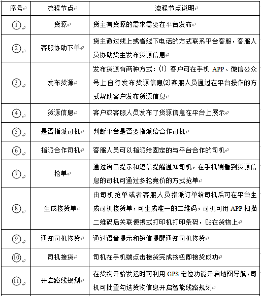
1. 业务流程图
.png)
图1 业务流程图
业务流程说明:
.png)
.png)
2.工作流程图
.png)
图2 工作流程图
(三)功能设计
1. 功能框架图
(1)客服PC端
.png)
图3 客服PC端功能框架
(2)货主端
.png)
图4 货主端功能框架
(3)司机端
.png)
图5 司机端功能框架
2. 核心功能模块
(1)客服PC端
①用户管理
司机管理:用于维护司机个人信息和车辆信息。
货主管理:用于维护货主个人信息。
客服人员管理:用于维护客服个人信息。
②货源管理
发布货源:客服通过线上或者线下电话的方式等获取客户货源信息,根据客户需求协助客户发布货源信息。
货源、司机信息查看:客服人员可在PC端查看货源信息和司机信息。
货源分配:货源分配分为两种,一种是客服把货源指派给与平台合作的特定司机,另一种是由查看到货源信息的司机通过N轮竞价的方式抢单。
③系统设置
角色管理:可包括超级管理员角色和普通用户角色(客服人员、司机、货主),可根据客户要求进行设置。
权限管理:不同的用户可分配不同的权限。
组织架构管理:展示系统整体的组织架构和业务框架。
(2)货主端
①发货
货源发布:货主可在手机端发布货源信息,发布完成可以在未接单货源中查询货源信息。
未接单货源:可查看已发布未接单的货源信息。
已接单货源:系统设置语音提示和短信提醒,货主可查看司机已抢单或客服已分配的货源信息和接单的车辆信息,运输过程全程跟踪,货主可进行查询货物的在途信息。
历史货源:可查看已完成接货任务的货源信息,货主可对配送的司机进行评价和意见反馈,提交至平台,可作为平台推选司机的依据。
(3)司机端
①接货
查看货源信息:司机可查看到货主或者客服发布的货源信息。
抢单:系统有新货源时会有语音提示和短信提醒功能,通知司机进行抢单。
接货单:司机可将接货单进行取消,将货源退回未接货源;抢单和客服指定分配的订单会在接货单中,司机根据接货单中的货源信息去接货,接货完成后订单进入历史接货单。
历史接货单:可查看已经完成的接货任务。
②配送
线路规划:司机接单后点击勾选多票货物开启智能线路规划,货物开始发运时可集成GPS设备定位功能开启地图导航。
费用结算:费用结算有线上结算和线下结算两种方式,对于付款方式为发付和到付的客户均可线上(微信、支付宝)结算,对于月结的客户可线下结算。
货物签收:司机送达目的地,收货方进行货物签收,司机可拍照上传至平台。
四、效益分析与评估
现BSYC通过上线智能货运平台,改变了原有的信息不对称的局面,其货源发布功能充分实现了车与货的信息共享与协同,满足了货主对信息共享的需求,解决了用户之间信息交互不畅等问题,极大地提高了用户的操作效率。由此对智能货运平台从以下几个方面进行效益分析与评估:
(1)降低物流成本。货运平台的出现,其所呈现出的最大特点是可以使货运信息更加透明化,能够降低车货双方委托中介配货的成本,实现去中介化,减少车货双方因信息不对称而导致的成本浪费,实现车货的智能匹配。
(2)提高客户和司机满意度。货运平台的出现,在短时间内促进车主和货主的联系,通过在线发布货源和车源信息,供需双方可通过在线平台进行沟通,在一定程度上节约了供需双方人工寻找匹配对象的时间及成本,有效地为车货双方企业节省时间及人力成本,降低客户的投诉率,提高用户体验。
(3)提高回款及时率。智能货运平台可支持使用网银、支付宝、微信以及银行的担保支付交易平台来支付信息费、运费和代收货款,方便客户线上支付,货款实时到账,提高回款及时率,增加客户的满意度。
五、对物流信息化的推广意义及建议
(一)推广意义
1.节省资金投入。与线下的经济模式相比,货运平台不仅仅方便操作,无需花费高昂的技术和人力,就能够帮助消费者随时跟踪信息,做到让消费者满意。
2.增强用户体验。消费者只要下载客户端还能够实现即时与客服人员沟通,也进一步为企业搭建起了信息发布的平台和沟通的桥梁,帮助国内的物流热线企业追上移动信息化的步伐。
3.增强企业竞争力。在新时代下实现新的发展,提升了企业知名度,扩大企业影响力,也进一步增强企业在未来行业竞争中的实力,更为重要的是,对于整个物流行业的信息化建设也产生了重大的意义。
4.针对物流行业广泛应用,可向货代、分销、供应链、仓储行业全面推广。产品适用于一线操作人员、基层管理人员、高层决策人员。通过移动的优势以及与企业现有平台的衔接,稳步提高企业生产效率、促进企业快速准确决策。针对企业的不同需要,对单据和接口定制调整,即可实现移动终端与企业数据的无缝对接。
(二)建议
1.建立车货信任体系。严格执行实名认证:在推广阶段,严格按照实名制采集入驻平台的车主货主真实信息,对于缺少相关资质的车辆和货源企业限制进入平台。对进入平台所有的司机货主都实行线下认证、拍照、人工审核,人工审核确定后才准许用户注册,同时构建关系图谱,以用户交易对象、常跑线路、个人信用、评价信息作为考量因素,筛选出信誉度好的个体。引入保险机制,针对市场混乱问题,通过引入保险机构或赔付金制度,建立陌生人之间的信任关系。
2.建立平台在线支付模式,增加用户黏度。平台要想吸引用户必须以用户为核心完善平台的信息化水平。交易的安全性严重影响用户留存,俗话说打铁还需自身硬,平台要不断分析用户需求,开发适合的平台界面和交易方式,可借鉴引入类似支付宝、微信一样的第三方支付平台,监督车主和货主之间在线交易,实现双方交易的安全,从而达到留住用户目的。另外也可提供各种物流金融服务和开发车后市场来便利司机生活。
3.推进货运过程标准化建设。首先实现信息传递的标准化,利用互联网技术和大数据对平台信息数据实行采集、分类、有序归类,实现平台快速在线配货和集成,利用标准化提升匹配效率;其次推进装车卸车环节的规范化,节约装卸时间,可通过规范货物车型、车重、车长等基本运力标准化来实现;再其次是实现运输价格的标准化,根据各地区不同时段,通过预测去程返程配货概率,制定依据实时供求关系的价格形成机制、价格明细公开制;最后是实现知道付款方式和结款方式的标准化和智能化,采用智能化的交易模式,用户只要注册平台便可享受便利的支付和结款,同时利用信息技术对交易过程全程监督,实现透明化。
最新案例
