物流公共信息平台市场的那些痛!
发布时间:2017-04-17 09:25:52 王继祥
关注中物联
近年来,物流公共信息平台建设已经成为我国物流信息化建设的核心。随着物流业的发展和国家关于振兴物流业的政策出台,各省、市都在逐步建立物流公共信息平台。据不完全统计,目前全国已建和在建的物流公共信息平台至少有上千个,规划之中的,更是不计其数。
但如前面所述,目前国内90%的物流公共信息平台还仅仅是货主和物流企业简单交换供需信息的集散地,大部分物流公共信息平台还处于物流信息平台孤岛阶段,还没有出现很好的成功模式。
从国际上看,发达国家的物流公共信息平台一般由信息中间商或协会搭建运营,供应链各环节通过信息中间商或协会建立的物流公共信息平台交换数据,共同完成物流服务。
目前,美国、欧洲和日本在物流公共信息平台领域做得较好,但大部分物流公共信息平台也主要是围绕货运实时信息、多式联运实时信息、或物流园区物流信息搭建平台,也没有突出的成功商业模式,物流公共信息平台的建设也处于逐步完善的阶段。中外关于物流公共信息平台的商业模式研究处于同一发展阶段,中国互联网+的快速发展,未来中国物流公共信息平台商业模式有可能率先取得突破。
物流公共信息平台商业模式设计要取得突破,首先要借助目前高速发展的互联网+发展大趋势和国家政策,利用大数据、云计算、物联网、移动互联网的技术手段,研究市场痛点,解决市场问题,建立清晰而合理的收费模式。
近两年来走访了很多客户,通过对客户访谈分析市场痛点,为物流公共信息平台的商业模式探索做了很多基础性工作。根据课题组调研,目前物流公共信息平台服务具有如下痛点:
1、痛点之一:货从哪里来?
货从哪里来是一个物流公共信息平台的本质问题,不解决这个问题,不从根本上了解物流的流量与流向,紧紧抓住货源,而是从二道贩子手里采集一些货运信息就提供信息服务,信息质量是粗燥的,有时候甚至是虚假的,服务也是没有保证的。
中国物流的货源来源主要有三点:
一是电商物流包裹配送需求,这个“货源”在电商平台的买家客户C端,平台电商投资的物流公共信息平台和建设的智慧物流骨干网具有天然优势。
二是来源于制造企业,也就是B端,可惜全国几乎所有的物流公共信息平台都很少考虑到这个问题,即使有考虑到的,也仅仅是考虑了制造业与物流联动,没有考虑物流公共信息平台如何与众多制造企业信息系统无缝对接问题,更没有解决制造企业物流需求信息的独立性和保密问题,制造企业也没有动力介入各类物流公共信息平台,这个货源是一个巨大的待开发的处女地;
三是居民与单位的日常物流需求,这也是一个巨大的货源,是零担物流主要货源,目前没有物流公共信息平台专门研究和开发这个需求,没有去培育居民与单位利用物流公共信息平台去采购服务,很多物流信息平台也没有这项服务。
不了解货从哪里来,不全面解决货主需求,只研究物流公司需求,只采集二手货运需求信息,物流公共信息平台就成为无源之水了。
2、痛点之二:钱从哪里来?
物流、信息流、资金流三流是融合的,有物流必然就带动资金流,信息流必须要反应物流与资金流信息。物资的价值就是用“钱”来衡量,物流也就是钱流。如果物流公共信息平台利用平台优势,监控物流信息,把控资金流信息,掌握了钱从哪里来,到哪里去,就可以设计出很多具有盈利前景的商业模式了。
如利用平台汇集的物流信息与资金流信息融合,可以建立庞大的资金池,进行各种金融运作;如通过监控物流信息,可以为物流公司与货主公司提供诚信质押担保,创新各类物流金融模式;
掌握了钱从哪里来,也可以设计出平台的很多收费模式。
3、痛点之三:服务与诚信
目前众多企业对各类物流公共信息平台的最大抱怨就是信息准确度问题,根据前面调研,大部分的客户其实是不信任平台信息的准确度问题的,即使从平台得到了信息,也是作为一个参考,需要客户自己电话核实、实地核实才能够达成交易。
陷于成本因素,因为大部分平台没有大量货主接入和发布信息的机制,自己采集信息成本太大,只能东抄西抄的从别的平台上复制粘贴信息,或者通过信息采集员在货运市场采集信息,货主一手直接发布的信息很少,没有把全国著名的制造企业列入信息源目标客户。
物流公共信息平台的这个特点决定了信息平台仅仅作为信息发布集中场所,信息服务具有天然的缺陷,不能够承担因信息失灵带来的相关责任。
另外,信息平台为了发展会员,也缺乏对物流公司的审验和监测,缺乏对物流公司诚信的全面评估,缺乏对物流公司的查处手段。货主面对这样混乱的市场,在不了解物流公司诚信情况,不能对物流公司进行管控的基础上,是不敢随便讲物流货运需求交给这样物流公司去运输或仓储保管的。
物流公共信息平台刚刚建立的时候,针对市场混乱问题,探讨过货运保险问题,引入保险公司,当货物运输中出现偷盗货物、货物损坏、物流公司跑路等情况,由保险公司理赔。但是这个模式需要客户除了支付物流费用还要支付货运保险,也是难以走得通的。另外,保险公司也有风险把控的问题。
4、痛点之四:智慧化服务
目前物流公共信息平台仅仅做缺乏准确定的物流信息中介服务,且不承担因信息不准确带来的风险,自然难以获得相应的收益。
对于物流公司或个体户,最希望物流信息平台提供集成化的智慧服务,如:平台通过信息集成直接配载好一车货物,物流公司不需要自己一条一条搜索信息自己配货。如:平台给返程司机在线即时提供好接近一车货物的就近配货需求,方便司机尽快配货返程。如:物流公司或个体司机希望平台能够提供团购的商业保险、加油消费、司机消费的优惠;如需要平台提供市场分析与价格分析的服务等。
通过手机app提供各类服务,通过平台提供各类自动接单和网上支付,通过平台提供简单的统计分析和运营统计SAAS服务,通过平台获得一些使用软件的SAAS免费服务等,都是市场需求。
智慧化的物流服务与需求是无穷无尽的,需要平台不断开发。
5、痛点之五:标准化服务
物流标准化是最大痛点,从平台角度,有平台间互联互通标准化,有物流公共信息平台的服务界面标准化,有物流公共信息平台的会员审验流程标准化,有物流公共信息平台的信息描述标准化等等。
没有标准化,一个物流信息胡乱归类,既不能实现网上在线配货与集成,物流企业自己配货时也麻烦很多。没有标准化,平台间难以实现互联互通,各个平台成为信息孤岛,更不能有大数据分析了。没有标准化,会员企业在平台操作时不同平台不同的界面,既麻烦又难以学会。没有标准化审验,信息不准确,企业诚信无法确认,都会带来无数问题。
物流公共信息平台创新方向
1、生态系统创新要点
互联网+高效物流是产业互联网的重要领域,通过互联网与物流产业的深化融合,发展多种形式的高效便捷物流新模式,促进物流与制造、商贸、金融等的互动融合,最终目标是建立创新驱动的智慧物流生态体系。物流公共信息平台只有适应这一趋势,把握智慧物流发展机遇,在互联网环境下,对物流公共信息平台的市场、用户、产品、企业及整个生态体系重新审视思考,要参照互联网去中心化、自组织、个性化的运作方式,重构物流公共信息平台的商业模式、组织方式、企业与客户的关系,推动管理方式、运作模式。
传统物流公共信息平台往往采用由内而外的发展,信息内部化和孤岛问题凸显。而云计算、大数据、物联网、智能终端等互联网基础设施的投入,帮助企业直接接入互联网,促进了信息的广泛流动,实现了信息更广范围的分享和使用,大大降低了信息处理成本。因此,要全面推进各个物流公共信息平台的互联互通与联合联盟,充分释放信息和数据共享的潜能,为智慧物流奠定大数据条件。
智慧物流的生态体系建立在万物互联的基础之上,要借助互联网基础设施,全面实现物流的在线化,促进整个生态体系中各参与方的情景感知和智能交互,从而在企业与客户间形成新的商业关系。目前交通部已经开展无车承运人试点后,如何通过普遍连接建立无车承运人与个体司机间的信任关系,也是信息平台应该考虑的问题。
物流公共信息平台加强与制造业的信息融合也是物流公共信息平台的创新方向。借互联网构建智能物流生态体系,加强信息平台的信息交互与交易,通过信息网络技术,使过去分散分裂的资源联动、联合、连接起来,并实现共利、共赢、共享,物流公共信息平台企业将通过集聚更多的资源来构建物流新生态体系,构建强大的物流系统。把互联网、云计算、大数据等现代信息技术和金融工具充分应用到物流公共信息平台之中,促进互联互通,建设统一的业务信息系统、管理信息系统和支付/金融系统,把所有平台信息互联互通,实现公路物流智能化。
为什么现在的物流公共信息平台找不到一个清晰的商业模式?就是因为没有一个核心支持的智慧系统,全国各主要物流枢纽城市连点成网,为货主企业和平台上的物流企业铺设统一的业务信息系统,平台运营管理铺设完善的管理信息系统和支付/金融信息系统,实现物流智能化,同时,根据货主企业、物流企业和卡车司机的需求,开发一系列互联网产品和金融服务产品,形成物流产业生态圈。这种互联网+信息平台+生态圈+物流金融的商业模式有很好的发展空间。
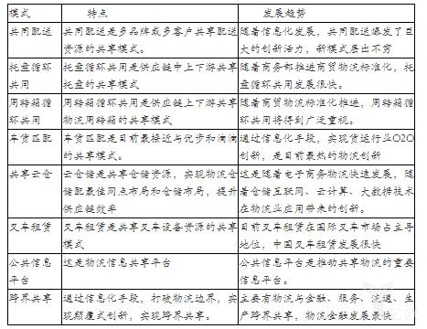
2、共享物流资源创新要点
现代物流核心是系统,是现实世界的物理网络,在这个复杂的系统中,物流资源具有网络化、标准化、信息化体征,为协调共享打下了基础。传统物流由于信息不对称,系统不协同,物流体系不能互联互通,带来严重的资源浪费,推进共享物流可以带来很多颠覆性创新,大幅度降低物流成本,实现节能减排,创造绿色物流新模式。共享物流就是指通过共享物流资源实现优化配置,从而提高物流资源使用效率,降低物流成本,推动物流系统变革的物流模式。
共享物流具有如下模式:

由上面可以看出,物流公共信息平台舒主要的共享物流模式,此外,如共同配送、跨界共享、车货匹配、共享云仓服务等也都需要通过物流公共信息平台来实现,借助共享经济的发展模式,可以全面探讨物流公共信息平台的创新模式。
3、跨界融合模式创新要点
互联网+时代下,跨界融合成为物流业创新发展新趋势。作为物流业信息汇集地,物流公共信息平台更具有快捷融合的创新优势。如:利用大数据分析打通V2V(车与车)、V2R(车与路)、V2I(车与网)、V2H(车与人)的互联,最终打造的一套人、车、路、网之间的联网体系,利用平台化发展优势,在智能匹配、运营监控、金融服务、卡车后市场等方方面面实现资源共享,促进整个产业链上的各项资源融合,构建整个物流生态圈,可以创新出更好的物流公共信息平台创新模式。
以互联网+物流的创新思维,从用户需求视角出发,通过车联网技术体系构建物流公共信息平台,延伸平台服务体系,全面进入服务拓展期,加油服务、保险、维修救援、金融、征信体系等服务会进一步纵向深耕,实现更多方面资源的整合,可以让开放共赢的生态圈助力传统物流公共信息平台转型升级。
4、互联互通创新要点
目前各个地区建立的物流公共信息平台都是信息孤岛,没有实现互联互通,给物流企业带来很大困扰。有很多以物流联盟名义建立的各地信息平台,也仅仅是做了网站链接,各个网站之间数据库仍是相互独立和难以互通的。
但是,信息平台互联互通,各种物流信息实现交互与交易,与网下物流网络无缝对接,这是物流信息平台的天然要求。信息平台要实现互联互通,实现数据融合,必须从物流信息标准化入手,从物流信息平台标准化入手,从信息平台的数据库架构的标准化入手。
以城市为节点,按照标准化思路分别建设每个城市物流公共信息平台,用标准化技术实现各个城市互联互通,建设全国城市物流公共信息平台智慧骨干网,开发建设中国物流官网,可以形成互联互通全面网络化的商业模式。
5、物流金融创新要点
物流平台的物流金融创新主要体现在利用平台大数据与金融服务整合,为企业提供代收货款、供应链融资、质押监管、信用支付、卡车保险等方面的创新服务。
相关阅读
每日 推荐
