从物流金融两大业务模式看新兴银行的前景
发布时间:2018-01-02 10:23:52 苏宁财富资讯
关注中物联
最近,物流行业的融资又火了:航运物流公司运去哪获招商局1亿元战略融资,零担行业的商桥物流业拿到了5000万的A轮融资,加上天地汇、传化物流、福佑卡车、Shippo的风投融资,以及通达系、顺丰、德邦的上市,这种连续的资本市场风暴不禁让笔者感慨:快运江湖的风口来了!
虽然资本市场对物流的关注如火如荼,但仔细观察,其实还是集中在快递和快运这些能够规范化、标准化复制的以网络为核心竞争力的行业,真正能得到资本滋润的更是极少行业中的个别领先企业。
面对更广泛的物流业中小企业,债权融资仍是重要的融资渠道。那么,目前的银行信贷产品做得如何?对于物流金融,哪些银行走在了前面?
物流企业融资需求两极分化
物流企业的终端基础设施、转运中心等都需要大力建设,同时现代物流服务为智能型、管理型产业,现代化程度较高,需要投入巨额资金。因此,总体来看,物流企业的融资需求很大。但当我们将目光深入行业内部,就会发现公路物流不同细分行业的企业融资需求有较大差别。
第一,若干规模化快递或零担公司资金实力雄厚,且很多时候能够获得资本市场的直接融资,包括IPO、天使或风险投资、各种创业投资基金等,同时作为合同物流业务,资金结算方式以合同的方式订立,较为简单,主营业务产生的现金流较多,较少产生资金回收问题,因而其信贷需求基本能够通过银行信贷进行覆盖。
如图1所示,物流业上市公司的财务费用占营收比重大多较低,应收账款和应付账款周转速度较快。同时,由于存在较大规模的可抵押固定资产,银行对这类企业授信的传统渠道也较通畅。
.png)
第二,众多小微的快递企业、快运企业则由于激烈的市场竞争,存在为客户代开证、代垫费用甚至购货资金来争取货源的情况,同时物流行业中特有的资金结算方式也产生较大的资金融通需求。据中国物流与采购联合会物流金融专业委员会估算,物流业仅运费垫资一项,每年就存在约6000亿元的融资需求,但这约6000亿元的融资需求中只有不到5%是通过银行贷款方式获得的。
第三,近年迅速发展的无车承运人企业也很快收获了资本的青睐,却仍然需要大量资金来烧钱,用以攫取更大的市场份额。
小型快递企业的融资痛点
与少数规模化物流企业不同,小型民营快递企业存在着融资难的问题。由于企业经营设施以租赁为主,小型民营快递企业的主要价值集中在品牌和网络等无形资产,抵押物很少,无法向银行进行抵押贷款。
此外,由于民营快递企业普遍规模较小,亦无法取得银行授信额度。因此,银行贷款的融资方式并不能与快递行业对接,造成更大的融资难题。
而对于公路货运行业这样的资金密集型产业,资金是保障其快速发展的重要因素。而缺钱,已成为这些物流企业发展最主要的制约因素之一。
一直以来,物流行业复杂繁多的交易场景无法很好的按照银行信贷逻辑有效呈现;同时,银行因为不太了解物流产业的复杂情形,风控手段不足;另外,物流行业一直以“散小弱”为主要特征,单笔贷款金额不高,对传统金融机构来讲完全不是一门合适的生意。要将传统物流领域复杂的场景、交易逻辑翻译成金融行业认可的语言,需要强大的产业背景和理解能力。同时,又要将场景化的资产标准化、批量生产出来,也具备很大的挑战性。
当前物流金融的两大模式
面对特定市场竞争结构带来的融资需求与供给的错配,传统信贷业务在艰难前进中摸索出了两条路:物流供应链融资模式和物流银行两种模式。
这两种业务模式的重点不同:前者专注于核心企业上下游企业,因为能够实施监控货品仓储和运输动向,以核心企业业务链条为抓手,便能最大限度内控风险;而后者则精心挑选合适的产业,对其精品业务授信,也能从源头上控制风险,同时还能获得较高的收益。下面做个具体介绍:
1、银行与物流合作
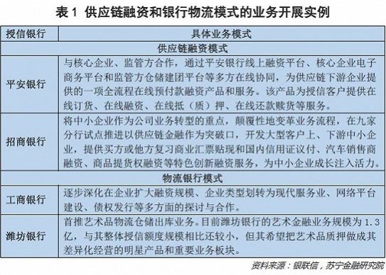
在供应链融资模式方面,目前开展规模最大也最早的是深圳发展银行,此外上海浦发银行、招商银行、工商银行、华夏银行、兴业银行、中国银行、建设银行以及交通银行等也有开展。
如表1所示,代表性银行在物流供应链融资模式和物流银行两种模式中均实现殊途同归的风险管控和收益获取。
.png)
2、银行+物流+电商
“互联网+”在物流业早已不是一句空话,传统供应链金融被互联网大数据时代的到来打破。传统的供应链金融认为大企业才有供应链,小企业是依附于大企业生存的,然而在互联网时代,小微企业也同样拥有自己的供应链,市场中心节点的概念越来越模糊,每个客户都是出发点,都存在上下游。
电子商务、物流企业凭借信息、技术和渠道优势,依托自身强大的电子商务交易平台和物流配送平台,与商业银行开展越来越紧密的合作,共同为客户提供全流程、一体化的服务,即“银行+物流+电商”的新型线上供应链金融模式。
目前,交通银行、平安银行和苏州银行等均已通过与核心企业对接平台和系统,利用电商流量和数据,开展电商平台内企业供应链金融业务。
新兴银行的机会或已到来
通过对物流行业现行最前沿业务的介绍,相信读者对物流行业的债权融资有了基本的认识:银行或与核心企业合作,开发上下游关联企业的信贷需求,或直接对核心企业授信,同时越来越多的银行借助电商平台拓展业务。
但面对巨大的需求和对应的高风险,上述信贷产品似乎仍不足够完成对物流产业优质客户的覆盖。在这样的十字路口上,苏宁银行等一批新崛起的民营银行和直销银行走在了前面,他们以普惠金融和金融科技为两大抓手,在物流金融领域闯出了一番天地。
.png)
目前这些银行业务主要还是以线上产品为主,为物流企业提供精准的供应链金融和授信服务。如图2所示,这些新兴的线上业务主要有以下3个特征:
(1)多样化的产品服务。不仅为物流企业群提供普惠贷款,还提供诸如结算、支付等业务支持。同时可根据企业的具体业务模式进行针对性的产品设计。
(2)依托平台获客。通过与近年崛起的无车承运人平台的合作,同时提供平台授信和平台中企业授信和结算业务。更重要的是,这些银行通过扎实的大数据风控技术,通过线上渠道对物流企业和运输车队进行实时跟踪,与负面清单模式结合,从“一头一尾”两端“堵死”违约风险。
(3)负面清单管理。不对物流产业链环节、企业类型等预设过多限制。举例来说,新业务模式下,银行可借助专注于整车运输的互联网交易平台,以运费收入产生的应收应付账款为基础,利用运单信息、车辆轨迹等信息,结合上下游货主企业的ERP、财务信息和第三方公开数据,向具有一定规模的物流车队发放额度,用于支付高速公路管理公司的相关费用。同时,保险公司为相关贷款业务提供担保和兜底(参见图3)。这一模式可以规避传统的资金挪用风险。同时,对于平台本身,也可根据平台流量数据满足其定制化的信贷需求。
.png)
就像上文说的那样,互联网和大数据彻底改变了产业发展模式,物流当然也不例外。而物流这个聚合型产业内部纷繁的业务链条,反而给银行授信提供了广阔的想象空间和潜在业务缝隙。
今天的缝隙,就是明天的大道。到了银行转变思路的时候了。然而,传统银行授信的界限在短期内很难被打破,逐渐崛起的新兴银行的机会或许已经到来。
相关阅读
每日 推荐
