供应链发展箭已在弦,国家战略棋已落子
发布时间:2018-01-02 10:31:13 亿欧网
关注中物联
当今世界,国家间竞争与合作正日益深化为全球供应链之间的竞争与合作。随着国际分工不断深化和跨国公司在全球范围内配置资源,全球供应链体系不断扩展和创造价值,全球供应链能否在全球竞争中处于优势地位,已经成为衡量一国全球经济竞争力的一个重要指标。英国著名的供应链专家马丁·克里斯多夫曾说,21世纪的竞争不是企业之间的竞争,而是供应链与供应链之间的竞争。
一、国家政策将供应链创新与应用发展提到了新高度
.jpg)
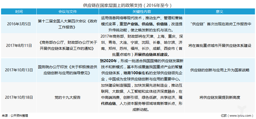
近年来,供应链逐步受到了国家政府层面的支持。首先,2016年李克强总理做的政府工作报告中,首次提及“重塑产业链、供应链、价值链”。此后,李克强总理多次在公开场合讲话中提到该内容。
2017年8月,商务部和财政部发布《关于开展供应链体系建设工作的通知》,提出在全国十七个重点城市开展供应链体系建设。
在十九大召开前夕,国务院正式发布了我国首个供应链政策——《关于积极推进供应链创新与应用的指导意见》(以下简称《指导意见》)。指导意见中明确指出,加快供应链创新与应用是推进供给侧结构性改革的重要抓手。现代供应链即通过结构性改革等新举措来推动供应链的创新与应用,从而促进培育国家经济发展的新增长点、形成新动能。
《指导意见》中还明确指出:到2020年,形成一批适合我国国情的供应链发展新技术和新模式,基本形成覆盖我国重点产业的智慧供应链体系,培育100家左右的全球供应链领先企业,中国成为全球供应链创新与应用的重要中心。
2017年,习近平总书记在党的十九大报告中指出“推动互联网、大数据、人工智能和实体经济深度融合,在中高端消费、创新引领、绿色低碳、共享经济、现代供应链、人力资本服务等领域培育新增长点、形成新动能”。报告首提现代供应链,将我国物流供应链发展提到新高度。
供应链创新与应用上升为国家战略,必将在当下以及未来的很长一段时间内,成为实体产业发展的一大关键词。那么,到底什么是供应链,它起源自哪里呢?
二、供应链起源与发展渊源
关于“供应链”,或许不是个陌生的概念,在服装、汽车、智能手机等各个领域都会提及到供应链;华为、中兴、联想、海尔等企业着手构建全球供应链体系,提高企业全球竞争力;百世、顺丰等物流企业相继设立供应链事业部,构建综合物流服务体系。然而到底什么是供应链,它的具体内容与落地应用形式是怎样的,我们却很难说清楚。
据相关研究,供应链产生于20世纪90年代的欧美国家,是物流管理逐步发展的产物。20世纪80年代中期以后,伴随经济全球化和信息技术的发展,物流管理开始关注顾客需求,从单纯管理货物物理空间的转移发展到注重环节间信息共享和规划。进入90年代后,各种新技术在物流实践中应用,刺激了物流管理理论的研究向更高层次升华。学术界开始认识到,为了充分满足顾客的需求,不仅对物流还应对资金流、信息流、工作流进行协调,并且这种协调仅在企业内部是不够的,必须在供应商、生产企业、批发商、零售商和最终用户形成的供应链上密切合作,通过所有市场参与者的共同努力达到生产流通全过程效率的提高。
在亿欧看来,供应链发展是大势所趋、势在必行,同一链条上的供应商、生产企业、批发商、零售商和最终用户端进行跨行业、跨边界的流畅合作,才能够充分实现降本增效的目的。在这一过程中,资金流、信息流、物流、商流交融互动,最终合为一体。
立足物流行业,我们甚至可以大胆预测物流行业的全方位升级,将融合现代信息化技术、金融服务、以及上下游延伸服务,最终原本的物流行业面貌得到全面改观,物流行业“消失了”。
三、企业界对供应链未来发展预判
关于物流与供应链的发展,诸多行业精英也曾发表自己的行业经验与看法。
普洛斯战略顾问和PE平台合伙人董中浪表示供应链思想已经渗透至各个产业里,就像移动互联网在影响各个行业一样。“当大家信息系统都打通了,数据都连起来以后,就是所谓的下一步——供应链化或者‘供应链+’,这必将导致各个行业原来的分销体系、结构等都发生很大的变化。”
百世董事长周韶宁从不愿将百世定位局限于“快递”,而是将百世定位为智能供应链服务供应商。在他看来,传统的供应链是仓储、快递、快运分割,但真正的供应链是有线上、线下,有整个供应链、分销体系、分销商、经销商,百世提供的是整体的、全方位的服务。
宅急送总裁刘冬屯去年曾表示物流的发展要经历三个阶段,依次是管理运输、管理物流和管理供应链,中国快递业将进入管理供应链的发展阶段。
怡亚通董事长周国辉认为商业生态永远离不开供应链,供应链金融、供应链营销、供应链增值服务、供应链互联网,一切都是万变不离其宗都是在供应链载体上布局。
除此以外,由马云提出的“新零售”的核心在于推动线上线下的融合,而由此推动的供应链重构与物流方案升级,将未来大势紧紧挂钩供应链。同样的,京东由于对全供应链的高度可控,带来了优质配送服务,成为京东的一大竞争力。在智能手机领域,技术竞争以外,供应链竞争显现得尤为明显。
综上所述,供应链是未来实体产业的一大新动能,它将不断促成产业合作与边界融合,创造全新的产业面貌。如今,不管是国家政策、产业自然发展规律,还是企业界共识,供应链都将迎来创新与应用发展的新时代。
相关阅读
每日 推荐
- 现代物流报社圆满完成2026年全国两会报道任务
- 全国人大代表冯兴亚: 完善农村新能源汽车市场生态、激活乡村消费新动能
- 全国人大代表姚佐平:加快生态构建 推动智能驾驶产业规模化高质量发展
- 全国人大代表陈玮: 打通人工智能应用“最后一公里 ”,赋能实体经济
- 全国人大代表李长东:强化产业协同 推动循环经济可持续发展
- 全国政协委员刘瑞领:建立中欧班列运行风险监测预警体系
- 全国人大代表赵明枝:织密社会保障网 为“奔跑者”撑起养老晴空
- 全国人大代表王志华:海铁公管四路并进 激活港口“磁吸效应”
- 全国人大代表吴仁彪:低空经济要管得住才能放得开
- 全国人大代表朱华荣:夯实科技自立自强根基 促汽车业高质量发展
- 全国人大代表杨正平:加快培育工业智能体,推动钢铁行业智能转型
