末端物流破局没有“万能钥匙”,落实相关配套措施是大前提
发布时间:2018-06-25 09:47:13 快递杂志
关注中物联
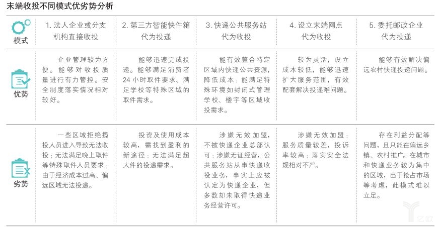
快递业发展至今,末端收投出现了几种主要模式:法人企业或分支机构直接收投、第三方智能快件箱代为投递、快递公共服务站代为收投等。从近几年的发展情况来看,不同的模式优劣势不同,而且从中也能反映出快递在末端收投中存在的主要问题。
.jpg)
不同模式,各有长短
末端收投模式
我们将末端收投分为5 种模式(详见上表)。需要注意的是,除企业直接收投的模式外,其余4 种模式的本质就是多个快递品牌共享一个基层收投平台,这也是当前共享经济在快递业的有力实践。
实践证明,共享经济能够有效解决快递末端收投难题。以成都市为例,共享平台的投件量已占总量的60% 以上,共享化的投递平台已成为成都末端发展新方向。
不同地区、不同模式的不断应用与发展,也暴露出当前快递业末端收投中存在的几个主要问题:
快递投递难仍广泛存在。一是封闭式管理学校、楼宇、小区等特殊区域收投难。二是偏远乡镇及农村投递难。这些区域由于人少地广,生产成本高昂,设立分支机构、末端网点都无法盈利存活。三是要求特殊时段取件等不能及时取件的人群投递难。四是快递电动三轮车上路行驶难。
安全生产法律法规执行不到位仍部分存在。这主要体现在执行三项制度方面,个别快递员仍不执行收寄验视制度,极个别快递员明知是禁寄物品仍给予收寄;实名收寄率仍然不高,与全面实现实名收寄要求还有差距;过机安检执行不彻底,存在航空件安检严格、陆运件安检松懈的问题。
快递末端网点监管有待细化。随着《快递暂行条例》的实施,快递末端网点已经合法化,未来将会出现大量末端网点,这在给群众带来便利的同时,也增加了安全隐患,给基层邮政管理部门带来监管压力。
怎样加强对快递末端网点的事中事后监管,相关工作有待进一步细化。
不同环境,因地制宜
快递业供给侧结构性改革的重点就是解决好适应需求问题。因此,对快递业末端收投来说,就是要以快速收投、准确收投、安全收投等消费者满意的服务为目标,推动末端收投方式的改革和创新。
作为邮政管理部门,在牵头推动创新末端收投工作时,必须引导建立多种模式相结合的方式,建立满足用户多层次需求、适应行业发展需要的新型快递末端收投体系。
改革创新点1、不同模式收投机制完善
1.快递公共服务站。首先,完善授权机制。各快递企业总部要支持加盟企业或授权分支机构通过快递公共服务站开展收投。其次,完善许可机制。要求企业必须依法取得快递业务经营许可,确保依法经营。
最后,明确责任划分。快递公共服务站开展收投业务后,快递从收寄到投递在法律上有多个法律责任主体,涉及消费者权益保护时,用户可以要求该商标、字号或者快递运单所属企业赔偿,也可以要求实际提供快递服务的企业赔偿。
2.智能快件箱。鼓励智能快件箱企业扩大投资,鼓励社会资本特别是快递企业进入智能快件箱投资领域。邮政管理部门要协调住建、房管、民政等单位出台相关政策,为企业设立智能快件箱提供便利;要鼓励、帮助智能快件箱投资商创新思维,挖掘潜力,通过叠加便民服务等多种市场化方式实现可持续发展。
3.末端网点。对末端网点,《快递暂行条例》虽明确企业及其分支机构可以根据业务需要开办快递末端网点,但未对末端网点的定义、功能、模式、安全监管等进行细化,建议进一步细化以便基层监管部门开展工作。
4.邮政代投点。一方面,完善授权机制,各快递企业总部要支持加盟企业或授权分支机构开展代投工作;另一方面,在前期“快邮合作”试点的基础上,进一步完善利益共享、责权利对等的合作机制。
改革创新点2、推进不同环境引导推进
1.人流量集中区域(中心城区大型小区、学校等)
区域特点:投递量较大,经营场地租金较高且找到合适场地较难,部分区域由于规范管理需要不允许快递车辆或快递员进入,收件人由于白天忙于工作无法及时取件。
推进方法:可引导企业采取“直接收投+ 智能快件箱+ 快递公共服务站”为主、末端网点为辅的综合发展模式。
对此类区域,应主要考虑解决投递经济成本过高时间成本过高、无法进入投递、满足消费者错峰取件特殊需求问题。结合各地实践经验,在企业直接收投的基础上,智能快件箱能够有效提高投递效率和消费者体验水平,在人流量集中区域可以大量推广;面向所有品牌开放的快递公共服务站模式,可以有效节约成本,有效解决城市末端收投难题,是下步末端收投工作的主要方向;同时,末端网点代投可以作为上述三类模式的有效补充,解决一些特殊区域的投递问题。
2.投递量较少区域(乡镇、城市郊区等)
区域特点:相对偏远,收投量较少,单个品牌企业设立分支机构较难盈利,目前末端网点较多,但服务水平较差,安全隐患较多。
推进方法:可引导推广“快递公共服务站+末端网点”模式。
对此类区域,应主要考虑解决经济成本过高问题。我们建议,应大力推广快递公共服务站模式,将多个品牌的收投量集中于一个服务站运营,这能够有效解决单个品牌设立分支机构无法盈利以致难以生存问题。
对无法设立快递公共服务站模式的,可设立末端网点开展代投业务,实现快递的迅速规范投递。
3. 偏远区域(农村等)
区域特点:区域十分偏远,投递量很少,任何一家快递企业单独设立分支机构都无法盈利存活,甚至设立快递公共服务站也无法盈利存活。
推进方法:可推广委托邮政企业代投模式。
针对此类区域,也应是解决投递经济成本过高问题。我们建议,应大力推广快递企业委托邮政企业代投模式。
需要指出的是,以上改革创新的前提是,一定要落实相关配套措施,包括落实强制实名收寄措施,推动邮政、快递企业从内部流程将实名收寄作为揽收邮快件的前置条件;落实从业人员实名登记措施,建议建立行业从业人员登记系统和登记审查制度,防止不法分子混进行业;落实现代化科技手段监管措施,建议建立邮政业远程视频监管平台,将快递企业及分支机构、末端网点纳入平台进行监管,并与公安部门联合建立大数据分析系统,对可疑信息进行追踪分析查处,实现安全监管的源头管控;落实快递车辆通行措施,在《快递暂行条例》已经对快递车辆作出具体安排的情况下,建议各基层邮政管理部门积极抓好协调落实。
邮政管理部门是快递市场秩序的维护者,也是行业安全生产的监管部门,但绝不是市场的指挥官,要从提升消费者满意度入手,从市场接受的角度来推动末端收投的“供给侧改革”,要加大对末端收投平台的安全监管,确保安全生产。
(作者单位 :四川省邮政管理局 成都市邮政管理局 内江市邮政管理局)
相关阅读
每日 推荐
- 全国首个法务区邮局在广州正式启用
- 商务部:1-2月我国电子商务稳定发展 数字消费稳中向好
- 中老铁路运输货物突破8000万吨
- 工信部就推进工业数据筑基行动、加速工业园区数字化转型等答记者问
- 交通运输部部务会:推动网络货运、低空物流等新业态规范健康有序发展等
- 菏泽国资:“交投好运”货运平台落地运营—全市唯一在营网货运输平台正式上线
- 传化益迅成功入选浙江省“415X”集群新质生产力项目
- 维天运通(路歌)与起帆电缆战略携手,共推电缆行业物流数字化
- 社会物流总费用占GDP比重降至13.7% 河北物流降本提质增效让企业群众可感可知
- 海关推出系列新举措 让跨境贸易“跑”出加速度
- 四川低空经济产业链2026年重点工作任务印发 支持无人机物流配送
