发布时间:2018-12-13 15:40:19 中国物流与采购网
关注中物联

不知不觉2018年又进入尾声
在这一年内,物流仓储行业跌宕起伏
“全球一张网”态势明显,数字化、智能化已为大势所趋
在此之下,物联云仓作为时代变革的亲历者
从国家政策、物流仓储数据、战略布局、技术发展、资本事件等多个方面
为大家整理了一份全面的年终盘点
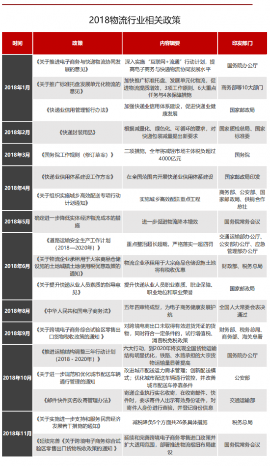
头条一:2018物流行业相关政策一览
2018年物流行业相关政策(截至今年11月)

(物联云仓据公开资料整理)
点评:目前我国物流“成本高、效率低”问题较为突出。因而,政府将持续推进物流业降本增效工作,注重中长期目标确立和长效机制建设。通过简政放权、降税清费、补短强基、创新驱动等,加强对行业标准化、规划化、智能化提升,推动物流行业发展进入量质齐升阶段。
头条二:2018年中国物流景气指数、中国仓储指数汇总
2018年中国物流景气指数走势图

2018年中国仓储指数走势图
.png)
(物联云仓据公开资料整理)
点评:从2018年的中国仓储指数、物流景气指数数据表现来看,1至4月份业务活动保持了较为明显的增长态势,其中2月份指数落入收缩区间,主要受春节因素影响,但随着节后生产经营活动的恢复,至4月份,都处于扩张区间的高位水平。但经历了高峰后连续多月都有明显的滑坡,主要受高温多雨的季节性回落影响。8月起随着营商环境改善,“金九银十”及中秋国庆、双十一等节点影响,传统旺季来临,连续四个月保持在扩张区间,仓储物流行业整体运行良好,短期内的需求预期仍较为乐观。
头条三:各大快递股公布三季报
根据中国邮政局公布的《关于2018年前三季度邮政行业经济运行环境的传递》,2018年前三季度,全国快递营业量完成347.4亿件,同比增加26.8%;快递营业收入实现4246.3亿元,同比增加24%。顺丰、韵达、圆通、申通四大快递股前三季度合计实现营业量153.88亿件,占全国总营业量的44.3%。



四大上市快递Q3业绩
(物联云仓据公开资料整理)
点评:通达系营收净利“双增”,且增速保持在18.53%-129%之间。顺丰净利润首次下滑,但从营收规模来看,不论是Q3单季还是前三季度顺丰均超其他三家营收总额。整体来看,全行业继续保持中高速增长,增长态势稳中趋缓,在关联产业的各个部门中,快递增速继续保持领先。快件量月度间差异呈现收缩态势,淡旺季特征趋于淡化,月度间流量更趋均衡。
头条四:截至今年11月物流行业融资金额超过1000亿元
2018年物流及供应链平台过亿元投融资汇总

(物联云仓据公开资料整理)
2018年同城配送过亿元投融资汇总
.png)
(物联云仓据公开资料整理)
2018年物流设施过亿元投融资汇总
.png)
(物联云仓据公开资料整理)
2018年综合物流过亿元投融资汇总
.png)
(物联云仓据公开资料整理)
点评:今年是物流企业跨界竞争,打破市场边界的一年,企业不断并购、重组、联姻从而实现成本的降低、亦或是竞争力的提升已然是大势所趋,大批技术类创业企业获得资本青睐,也有一些传统物流企业获得新的血液。
头条五:物流业进入"无人时代"
当前世界物流无人机产业正处在快速成长期,呈现出美国全面领先、欧洲积极跟随、中国从追赶转向领跑的格局。而未来三年时间,将成为政府与行业协同推进物流无人机产业发展的关键阶段。
顺丰无人技术2018年部分动态
.png)
京东无人技术2018年部分动态
.png)
中通无人技术2018年部分动态
.png)
苏宁无人技术2018年部分动态
.png)
.png)
(物联云仓据公开资料整理)
点评:物流业的智能化升级为降低成本提供了契机,从无人驾驶、无人机、无人仓、无人零售等人工智能的智能化设备外,大数据、智能算法也同时发力,助力物流业继续提速增效,实现供应流程全托管。
头条六:德邦股份上市,受多项各类政府补助;普洛斯新交所退市,参与十余个资本事件
德邦快递
1月16日,快递物流企业“德邦股份”在上海证交所鸣锣上市,募集的资金将主要用于直营网点建设、零担运输车辆购置、快递车辆及设备购置和信息一体化平台建设。
德邦股份开盘价6.97元,较发行价4.84元暴涨44%,7月更名为“德邦快递”。自2018年7月6日起至12月4日止,德邦物流股份有限公司及控股子公司累计获得与收益相关的各类政府补助共计69,651,685.60元。
点评:德邦股份今年以来获得160多次政府补助,涵盖财税返还、邮管局补贴、就业见习补贴、创新企业等内容,而顺丰在今年前三个月就拿到了5171万政府补贴,由此可以看出与国计民生密切相关的公司、国家重点发展的战略性产业或新兴产业更容易获得政府补贴。
普洛斯
1月22日,普洛斯宣布从新加坡证券交易所退市,标志普洛斯的私有化进程全面完成。
在完成私有化后,普洛斯参与了智慧物流相关方面的多项资本事件。
2018年普洛斯部分资本事件汇总
.png)
(物联云仓据公开资料整理)
点评:自今年1月22日从新交易所退市后,普洛斯就开始了在中国的纵深发展,通过并购、入股、成立基金等方式,与手握丰富仓储资源的本土企业合作,向更加复合的链条式业态转型。因此除了原有的标杆业务,即物流和工业基础设施外,普洛斯还开始加大对物流地产延伸方向的投入,如金融、数据与科技,以及基金管理与投资平台三大业务板块。
头条七:阿里巴巴启动大进口战略:全球设六大采购中心
3月21日,天猫总裁靖捷在天猫国际全球合作伙伴盛典上宣布启动大进口战略,同时建立全球采购中心。据介绍,阿里新成立的全球六大采购中心将遍及北美、欧洲、大洋洲和日本、韩国、中国香港等亚太地区。
11月6日,进博会第二天,阿里巴巴集团CEO张勇宣布了阿里未来五年的“大进口计划”——阿里将集合数字经济体的力量,在未来五年实现全球2000亿美金的进口额。
阿里巴巴2019财年第二季度业绩
.png)
.png)
(物联云仓据公开资料整理)
点评:2000亿美金规模的大进口计划,是阿里巴巴多年来布局全球业务的整合提升,从“全球买、全球卖”的全球零售体系升级,到“全球运、全球付”的产品技术基础设施升级,再到“全球玩”的服务体验升级,阿里巴巴以数字经济赋能全球贸易,也可以看出跨境电商是未来资本市场争夺的重点。而根据财报显示,阿里2019财年二季度营收达851亿元,同比增长54.5%,这是阿里连续7个季度保持在50%以上的营收增速,其发展态势可见一斑。
头条八:菜鸟全面加快布局全球智能物流骨干网
今年5月,马云宣布将投资上千亿打造全球智能物流骨干网。目前,菜鸟已在杭州、香港、吉隆坡、迪拜、列日、莫斯科等城市设立首批6个eHub(电子商务枢纽),截至2018年12月,菜鸟eWTP已落地马来西亚、卢旺达、比利时三站,菜鸟全球布局效应明显。
.png)
(图源网络)
2018菜鸟国家智能物流骨干网全球布局部分动态
.png)
(物联云仓据公开资料整理)
点评:随着菜鸟智能物流骨干网建设提速,包裹虽然越来越多,但物流时效也越来越快,多形态、多业态的“分钟级配送”渐成新物流常态。全行业开始了技术大升级、协同大升级、大促下降本提效,加速了物流智能化数字化的成型。
头条九:京东物流推出“GSSC——全球智能供应链基础网络”战略
10月18日,由京东物流主办,以“智链无界,全球共生“为主题的2018全球智能物流峰会在北京举行,会上京东物流推出“GSSC——全球智能供应链基础网络”战略,发布了涵盖京东供应链、京东快递、京东冷链、京东快运、京东跨境、京东云仓在内的6大产品体系,并宣布正式进军“个人快递”业务。
分两大部分进行建设
1) 通路网络建设:全网覆盖、全链共生、全球互通,延续国际化“双48小时”战略。
2) 智能平台建设:打造智慧系统以及打造数字供应链,利用数字化打通C端与B端的需求、供应不畅问题。
应用:
——京东物流计划在欧洲创建第一物流中心,于2019年上半年,在英国剑桥建立研究中心
——830枢纽布局:国内八大物流枢纽加全球三十大核心供应链节点(2 -3 年内完成)
——国内外200多个合作伙伴,接入300多个云仓,并在印尼、泰国等国家实现全面“复制”,泰国曼谷 “上午下单,下午收货”,印尼核心城市的配送时效提升为当日达或次日达
9月10日
——京东在泰国建设的物流中心正式落地
9月12日
——京东接受采访称:计划 2 到 3 年内建设 30 个国际供应链枢纽
——京东物流与全球领先的机器人技术和解决方案提供商ABB签署战略合作协议,WMS5.0智能大脑落地泰国
11月11日
——泰国首个双11中,嘉里、DHL、日邮三大物流巨头接入京东物流智能履约平台
11月30日
——京东物流开设跨境体验中心
点评:在GSSC 战略下,京东物流明确了六大产品线,上线了个人快递业务,让高品质的物流配送服务从B端开始延伸到C端,但目前来说似乎并不会占据太大市场优势;同时,本次全球智能供应链基础网络(GSSC),也是对全球化战略的一个延伸,京东物流现今已在印尼、泰国、马来西亚、美国等地区落地多项业务,逐渐在国际市场崭露头角。
头条十:圆通斥资122亿建全球航空物流枢纽,国内快递企业“航空战”升级
7月30日,圆通集团和嘉兴签署战略投资协议。圆通将斥资122亿元,于嘉兴机场建全球航空物流枢纽,并依托该枢纽打造立足长三角、联通全国、辐射全世界的超级共享联运中心和商贸集散中心。据悉,12月底,将进行全球性物流空港枢纽的奠基仪式,喻渭蛟还表示提出,在嘉兴投资122亿的基础上,还将圆通物流大数据中心、云计算中心落户嘉兴,在嘉兴设立科创基金,助力航空物流枢纽、商贸集散及多式联运快速落地。
圆通航空2018年部分动态
.png)
(物联云仓据公开资料整理)
随着战局推进,目前快递企业间的战争逐步演化成“航空战”。顺丰、圆通、菜鸟、京东、EMS等快递公司纷纷在航空机队、建仓织网等方面发力跨境物流领域。
各大快递公司航运情况统计
.png)
(物联云仓据公开资料整理)
点评:圆通嘉兴项目对长三角一体化发展及浙江省大湾区建设等具有重要意义和深远影响,而各大快递公司纷纷布局航空领域,可以看出航空物流枢纽已经成为全球航空物流网络体系的关键节点和基础设施,跨境物流布局趋势明显。
热点十一:《2018年中国通用仓储市场动态报告》正式发布
2018年7月,在中国仓储与配送协会指导下,物联云仓《中国通用仓储市场动态报告》正式发布,截至目前已连续发布三期,并于10月整理首发了中英双语版《2018年10月中国通用仓储市场动态报告》。
.png)
点评:该报告为全国性的互联网仓储综合服务平台——物联云仓,利用自身资源优势,全面总结了全国主要物流节点城市的仓储设施空置情况、租金水平等方面内容,体现通用仓储市场的供需动态变化,总结市场发展规律,预测市场发展趋势,为了解仓储市场发展情况、合理投资提供了参考依据。
相关阅读
每日 推荐
