国家邮政局:2019年7月中国快递发展指数报告
发布时间:2019-08-06 09:51:40 国家邮政局
关注中物联

相关阅读
每日 推荐
- 全国政协委员刘瑞领:建立中欧班列运行风险监测预警体系
- 全国人大代表赵明枝:织密社会保障网 为“奔跑者”撑起养老晴空
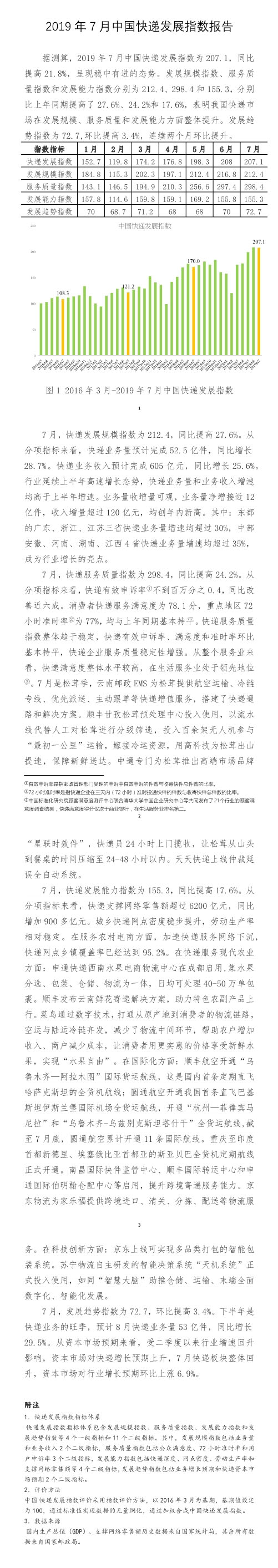
- 全国人大代表王志华:海铁公管四路并进 激活港口“磁吸效应”
- 全国人大代表吴仁彪:低空经济要管得住才能放得开
- 全国人大代表朱华荣:夯实科技自立自强根基 促汽车业高质量发展
- 全国人大代表杨正平:加快培育工业智能体,推动钢铁行业智能转型
- 全国人大代表黄秀芬:将“通道”优势转化为“枢纽”价值
- 打造“5G+工业互联网”升级版 为智能经济注入强劲动能
- 2025年中国与南亚国家贸易额首次突破2000亿美元
- 工业和信息化部启动工业数据筑基行动
- “8D”城市掀起“低空热” 全国人大代表夏泳建言献策
